| নং | শিরোনাম | সেবার ধাপ | কার্যকলাপ |
|---|---|---|---|
| | |||
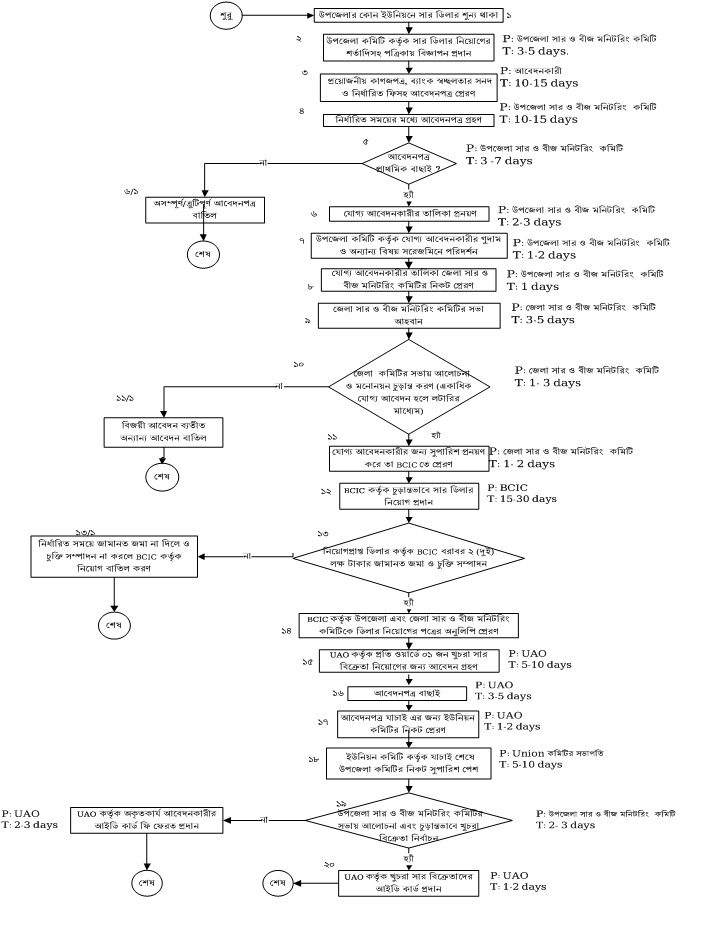
| ১ | সার ডিলার ও খুচরা সার বিক্রেতা নিয়োগ | দেখুন | |
| ২ | সেবার ধাপ | দেখুন | |
| ৩ | কৃষি তথ্য ও যোগাযোগ প্রযুক্তি সহায়তা | দেখুন | |
| ৪ | সমন্বিত বালাই ব্যবস্হাপনা | দেখুন | |
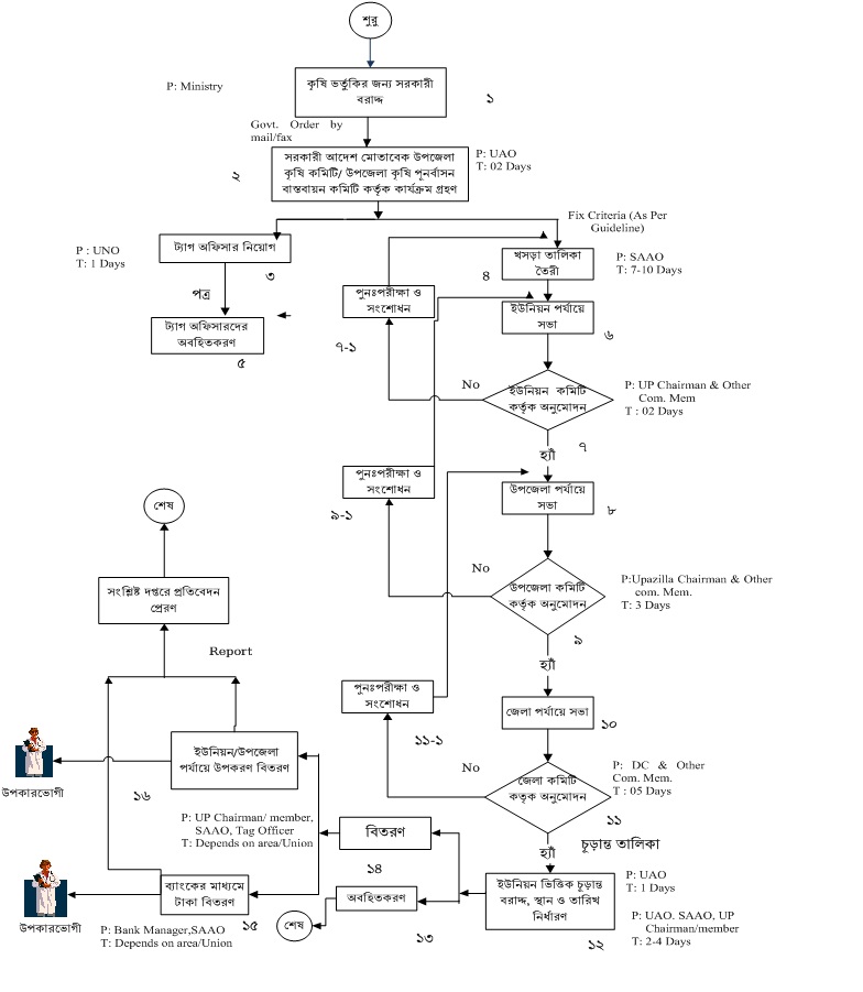
| ৫ | কৃষিতে ভর্তুকি ও উৎপাদনে সহায়তা প্রদান | দেখুন | |
| ৬ | মাটির স্বাস্হ্য সংরক্ষণ | দেখুন | |
| ৭ | বালাই নাশকের খুচরা ও পাইকারী বিক্রেতার লাইসেন্স প্রদান | দেখুন | |
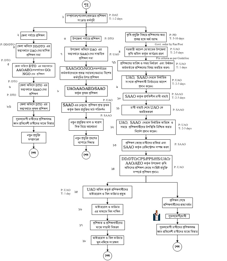
| ৮ | জেলা পর্যায়ে প্রশিক্ষণ | দেখুন | |
| ৯ | মান সম্মত বীজ উৎপাদনে সহায়তা করার প্রসেস ম্যাপ | দেখুন |